| TSP Lab | HomeRouter | HomeRouter |
|---|

| Menu | Menuitem | Shortcut(s) | Meaning |
|---|---|---|---|
| [Log] | |||
| Find line containing... | (Ctrl-F) | Find text in log window | |
| Find next matching line | (F3) | Find next occurrence of text in log window | |
| Details | Detail level of logging (Off, Normal, Detailed, or Debug) | ||
| [Reload] | |||
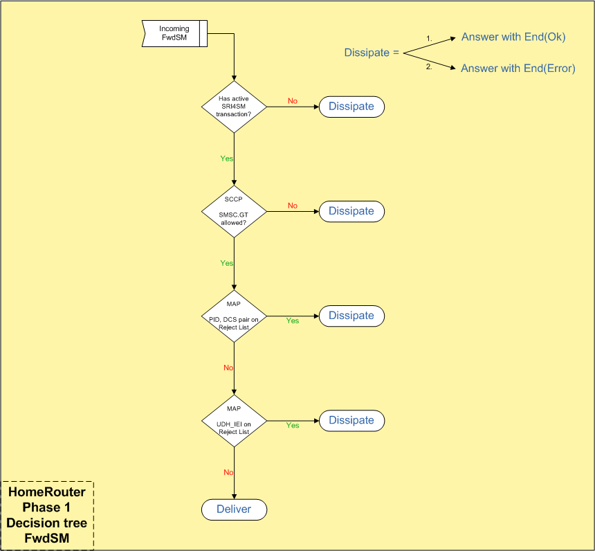
| INI / [SRI4SM: (Un)trusted SMSCs] | Reloads the corresponding configuration files | ||
| INI / [ForwardSM: SMSC profiles] | Reloads the corresponding configuration files | ||
| INI / [ForwardSM: RejectCases] | Reloads the corresponding ini section | ||
| INI / [CDR File (BIN)] | Reloads the corresponding ini section | ||
| INI / [HUB GTs] | Reloads the corresponding ini section | ||
| INI / [HUB GTs / LA] | Reloads the corresponding ini section | ||
| INI / [MCC=CountryDialCode] | Reloads the corresponding ini section | ||
| Country prefixes | Reloads the corresponding configuration file | ||
| [Options] | |||
| Auto scroll | (Scroll Lock, or ![]() ) |
Allow automatic scrolling of the log screen | |
| Save settings | Save actual settings into the configuration (INI) file | ||

Click for the detailed feature.
| Filter for | INI entry | Example | Function |
|---|---|---|---|
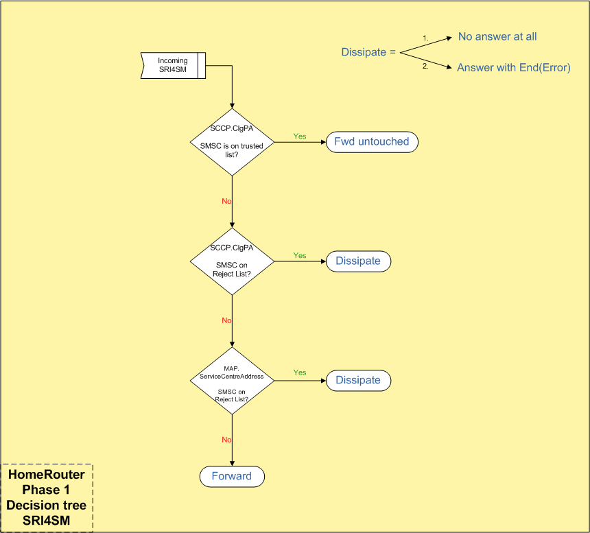
| SRI4SM | [Advanced] / sPrefixesFile_SRI4SM_SCCP_ClgPA | SMSC-SRI4SM-SCCP.ini | Trusted and untrusted filtering for SCCP / SMSC prefixes. Syntax:SMSCPrefix=N, where "N" refers to INI section [SS7 MAP Error #N] 0 is also a valid option meaning "no result" (i.e., neither END nor ABORT is sent) -1 is also a valid option meaning the SMSC is trusted (i.e., these SRI4SM messages will be forwarded untouched.) |
| [Advanced] / sSemaphoreFile_SRI4SM_SCCP_ClgPA | Empty file. | Auto reload file for SMSC-SRI4SM-SCCP.ini. If a file named like this appears in the directory the list will be reloaded. | |
| [Advanced] / sPrefixesFile_SRI4SM_MAP_SCAddress/normal | SMSC-SRI4SM-MAP-normal.ini | Reject SRI4SM messages coming from the listed SMSC prefixes. The filtering is based on MAP.ServiceCentreAddress. Syntax: SMSCPrefix=N, where "N" refers to INI section [SS7 MAP Error #N] 0 is also a valid option meaning "no result" (i.e., neither END nor ABORT is sent) | |
| [Advanced] / sPrefixesFile_SRI4SM_MAP_SCAddress/MCCMNC | SMSC-SRI4SM-MAP-MCCMNC.ini | Reject SRI4SM messages coming from the listed SMSC addresses if the MSU is coming from a HUBGT. The filtering is based on MAP.ServiceCentreAddress. Syntax: HUBGTsuffix=N, where "N" refers to INI section [SS7 MAP Error #N] 0 is also a valid option meaning "no result" (i.e., neither END nor ABORT is sent) | |
| [Advanced] / sSemaphoreFile_SRI4SM_MAP_SCAddress | Empty file. | Auto reload file for SMSC-SRI4SM-MAP-normal.ini and SMSC-SRI4SM-MAP-MCCMNC.ini. If a file named like this appears in the directory these lists will be reloaded. | |
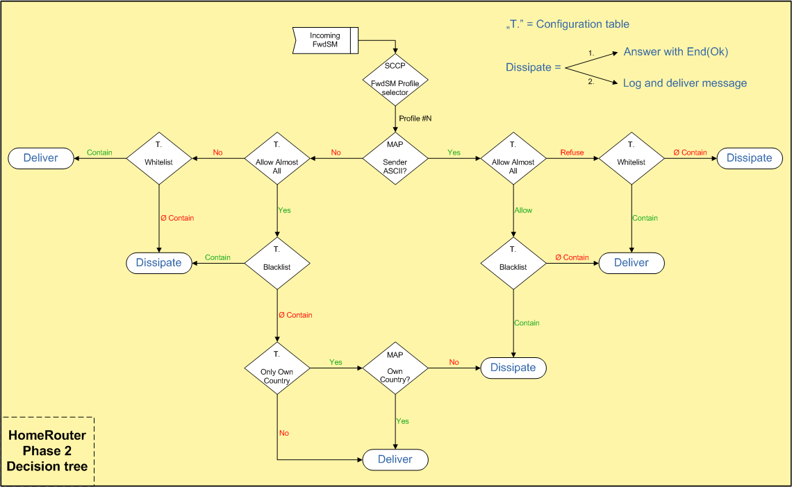
| ForwardSM | [Advanced] / sPrefixesFile_ForwardSM_SMSCprofiles/normal | SMSC-ForwardSMprofiles-normal.ini | Which profile should be applied for the incoming ForwardSMs. Based on the SCCP.ClgPA prefix of the SMSC. Syntax: SMSCPrefix=N, where "N" refers to INI section [ForwardSM profile #N] *=N is also a valid option meaning "default profile" (i.e., no SMSCPrefix match) |
| [Advanced] / sPrefixesFile_ForwardSM_SMSCprofiles/MCCMNC | SMSC-ForwardSMprofiles-MCCMNC.ini | Which profile should be applied for the incoming ForwardSMs. Based on the SCCP.ClgPA address of the SMSC if the MSU is coming from a HUBGT. Syntax: HUBGTsuffix=N, where "N" refers to INI section [ForwardSM profile #N] *=N is also a valid option meaning "default profile" (i.e., no SMSCPrefix match) | |
| [Advanced] / sSemaphoreFile_ForwardSM_SMSCprofiles | Empty file. | Auto reload file for SMSC-ForwardSMprofiles-normal.ini and SMSC-ForwardSMprofiles-MCCMNC.ini. If a file named like this appears in the directory these lists will be reloaded. | |
| [ForwardSM profile #N] / ProfileN_Filter_Alphabetic.lst | ProfileN_Filter_Alphabetic.lst | Blacklist / Whitelist file for ForwardSMs with an alphabetic sender. For profile #N. | |
| [ForwardSM profile #N] / ProfileN_Filter_Numeric.lst | ProfileN_Filter_Numeric.lst | Blacklist / Whitelist file for ForwardSMs with an numeric sender. For profile #N. |
The different colors of log entries have different meanings:
| Code | Color | Usage |
|---|---|---|
| 0 | Black | Compact data record |
| 1 | Red | Errors |
| 2 | Green | Open/close output file/stream |
| 3 | Blue | Open/close input file/stream |
| 4 | Yellow | Warnings |
| 5 | Light Gray | Detailed data (debug info) |
| 6 | Dark Grey | Detailed data (user info) |
| 7 | Purple | Operator intervention; Errors with emphasis |
| Section | Entry | Example | Meaning |
|---|---|---|---|
| [Position] | |||
| iLeft | 140 | Position of the program module on the display screen | |
| iTop | 72 | Position of the program module on the display screen | |
| iWidth | 995 | Position of the program module on the display screen | |
| iHeight | 694 | Position of the program module on the display screen | |
| [Options] | |||
| bAutoScroll | True | (Refer to the corresponding menu item!) | |
| [SS7] | |||
| sLocalGlobalTitle | 36909876543 | Local Global Title of the Sga-HomeRouter module. | |
| sLocalIMSIprefix | 21690 | IMSI prefix of the local subscribers. Must be 1-5 digits. | |
| sFakeIMSIprefix9 | 216908888 | Prefix of the made up IMSIs by the Sga-HomeRouter. Must be 9 digits. (Made up IMSIs are seen by the foreign network, the domestic network sees the real IMSIs) | |
| dwSRI4SMvaliditySec | 60 | Validity period of the SRI4SM messages. Beyond this period, ForwardSMs related to this SRI4SM are answered with AbsentSubscriber MAP error. | |
| sHLRGT | 36909876544 | HLR GT to be used in the SCCP.CadPA field of the SRI4SM MSUs. Leave it empty to address with the MSISDN. | |
| [SS7 over GyX] | |||
| sRemoteIPAddress | 127.0.0.1 | IP address of the GyX_SCTP module | |
| wRemoteTCPPort | 9002 | Port address of the GyX_SCTP module | |
| wConnectRetryDelaySec | 3 | Delay between reconnect attempts (in seconds) | |
| [CDR File] | |||
| sCDRFilePath | C:\Homerouter\CDRFiles | Path for the CDR Files | |
| sSystemID | HR#1 | The system ID on which the Sga-HomeRouter is running (The file name will contain this ID) | |
| wNextFileID | 2170 | Extension of the file (number) | |
| dwFlushPeriod | 300 | CDR file write to disk period. | |
| [CDR File (bin)] | |||
| bIncludeOnlyRoamingRecipients | False | Display only roaming subscribers. | |
| 36 | these are our SMSCs | The entry itself is the prefix of the SMSC. The right side is mandatory but ignored. | |
| [HUB GTs]
The messages arriving from HUB GT prefixes are filtered differently than in normal cases. The SRI4SM/MAP and ForwardSM/SCCP filters are changed from "prefix of the address" to "suffix of the HUB GT". For details please see the Files for filtering section. |
|||
| 302286 | this is HUB GT #0 | The entry itself is the prefix of the HUB GT. The right side is mandatory but ignored. | |
| [HUB GTs / LA] | |||
| 302287 | 2 | HUBGT/LA_prefix=N, where "N" refers to INI section [ForwardSM profile #N] | |
| [Advanced] | |||
| wLogDetailLevel | 3 | (Equals to the listed order; refer to the corresponding menu item!) | |
| dwMaxLinesInLogWindow | 1000 | Number of lines in the log window on screen | |
| sCountryPrefixesFile | Sga-HomeRouter_CountryPref.lst | Path for the Country Prefix file | |
| sCountryMCCDialCodeFile | Sga-HomeRouter_MCC_DialCode.lst | Path for the MCC Dial Code file | |
| sLogFilesPath | c:\Homerouter\LogFiles | Path for the LOG files | |
| sTrapFilesPath | c:\Homerouter\TrapFiles | Path for the SNMP Trap files to be sent | |
| bAlternateTrapUID | False | Allows using fixed UIDs in SNMP traps (See SNMP trap list below for details) | |
| sPrefixesFile_SRI4SM_SCCP_ClgPA | SMSC-SRI4SM-SCCP.ini | Trusted and untrusted filtering for SCCP.ClgPA prefixes in SRI4SM messages. | |
| sSemaphoreFile_SRI4SM_SCCP_ClgPA | SMSC-SRI4SM-SCCP.semaphore | Auto-reload file for SMSC-SRI4SM-SCCP.ini | |
| sPrefixesFile_SRI4SM_MAP_SCAddress/normal | SMSC-SRI4SM-MAP-normal.ini | SRI4SM GT prefix list file for the untrusted GT addresses (based on MAP.ServiceCentreAddress). | |
| sPrefixesFile_SRI4SM_MAP_SCAddress/MCCMNC | SMSC-SRI4SM-MAP-MCCMNC.ini | SRI4SM GT suffix list file for the untrusted GT addresses if the MAP.ServiceCentreAddress is a HUBGT. | |
| sSemaphoreFile_SRI4SM_MAP_SCAddress | SMSC-SRI4SM-MAP.semaphore | Auto-reload file for SMSC-SRI4SM-MAP-normal.ini and SMSC-SRI4SM-MAP-MCCMNC.ini | |
| sPrefixesFile_ForwardSM_SMSCprofiles/normal | SMSC-ForwardSMprofiles-normal.ini | ForwardSM GT prefix list file for profile selection (based on SCCP.ClgPA). | |
| sPrefixesFile_ForwardSM_SMSCprofiles/MCCMNC | SMSC-ForwardSMprofiles-MCCMNC.ini | ForwardSM GT suffix list file for profile selection if the SCCP.ClgPA is a HUBGT. | |
| sSemaphoreFile_ForwardSM_SMSCprofiles | SMSC-ForwardSMprofiles.semaphore | Auto-reload file for SMSC-ForwardSMprofiles-normal.ini and SMSC-ForwardSMprofiles-MCCMNC.ini | |
| [ForwardSM profile #N] SRI4SM messages from this MAP.ServiceCentreAddress GT(prefix) should be rejected. |
|||
| iRejectScheme | 1 | This entry refers to the appropriate error section below [SS7 MAP Error #N] in case of rejection. Other possible values:
|
|
| bAllowSMSC | True | Allow SMS submission from this SMSC GT or not True / False | |
| bAlphabeticSendersAllowAlmostAll | True | This entry applies for the alphabetic senders. If it is set to True the blacklist is the valid filtering option, on the contrary if set to False the whitelist is the valid filtering option. | |
| sAlphabeticSendersBlacklistFile | .\ProfileN_Filter_Alphabetic.lst | Blacklist file for alphabetic senders. | |
| sAlphabeticSendersWhitelistFile | .\ProfileN_Filter_Alphabetic.lst | Whitelist file for alphabetic senders. | |
| bNumericSendersAllowAlmostAll | True | This entry applies for the numeric senders. If it is set to True the blacklist is the valid filtering option, on the contrary if set to False the whitelist is the valid filtering option. | |
| bNumericSendersAllowOnlyOwnCountry | True | This entry applies for the numeric senders. The SMS will be delivered only if the senders two digit GT prefix matches the SCCP.GTs prefix. | |
| sNumericSendersBlacklistFile | .\ProfileN_Filter_Numeric.lst | Blacklist file for numeric senders | |
| sNumericSendersWhitelistFile | .\ProfileN_Filter_Numeric.lst | Whitelist file for numeric senders | |
| sRecipientTONandNP | 81 | Filtering based on "Type of Number" and "Numering Plan" fields. | |
| [ForwardSM: RejectCases / PID=DCS] | |||
| - | 80 = 09 | PID, and DCS pairs to reject. Accepted formats:
|
|
| [ForwardSM: RejectCases / UDH_IEI] | |||
| 08 | OTA fraud that we would not like | UDH_IEI values to reject. Right side is mandatory but ignored. | |
| [SS7 MAP Error #N] | |||
| byLocalErrorCodeTag | 32 | MAP error code 32: sm-DeliveryFailure. Can support any error codes. | |
| byLocalErrorCodeParameterTag | 6 | Optional, some MAP errors have additional parameters | |
| UID | Type | Text | Remarks | To Do |
|---|---|---|---|---|
| If bAlternateTrapUID is set to TRUE | ||||
| 9 | CEA | 'SGA - HomeRouter (Sga-HR) v0.78' module is started. | ||
| 9 | CRI | 'SGA - HomeRouter (Sga-HR) v0.78' module has been shut down by operator. | Start the 'SGA - HomeRouter' module | |
| 0 | INF | GyX: Connection to remote module established. | Connection established to the GyX_SCTP module after starting the module | |
| 94 | WAR | Received an unexpected MSU, or its format is unknown. | ||
| 96 | CRI | Could not create new CDR file, immediate intervention required! | Check if output directory is set properly | |
| 99 | CRI | GyX: Connection to remote module is lost. | Connection lost to the GyX_SCTP module | Check if GyX_SCTP module is running in one copy, and can accept connections |
| 99 | CEA | GyX: Connection to remote module established. | Connection established to the GyX_SCTP module after a connection error | |
| 191 | ERR | GyX: Received a bad MagicCode. (...) | ||
| 192 | ERR | GyX: Received and calculated CRC do not match. (...<>...) | ||
| 193 | ERR | GyX: Received MSU too short. (...) | ||
| If bAlternateTrapUID is set to FALSE | ||||
| 0 | INF | 'SGA - HomeRouter (Sga-HR) v0.78' module is started. | ||
| 0 | WAR | 'SGA - HomeRouter (Sga-HR) v0.78' module has been shut down by operator. | Start the 'SGA - HomeRouter' module | |
| 0 | INF | GyX: Connection to remote module established. | Connection established to the GyX_SCTP module after starting the module | |
| N++ | CRI | Could not create new CDR file, immediate intervention required! | Check if output directory is set properly | |
| N++ | CRI | GyX: Connection to remote module is lost. | Connection lost to the GyX_SCTP module | Check if GyX_SCTP module is running in one copy, and can accept connections |
| N++ | CEA | GyX: Connection to remote module established. | Connection established to the GyX_SCTP module after a connection error | |
| N++ | ERR | GyX: Received a bad MagicCode. (...) | ||
| N++ | ERR | GyX: Received and calculated CRC do not match. (...<>...) | ||
| N++ | ERR | GyX: Received MSU too short. (...) | ||